网易新游《轩辕剑龙舞云山》追击系统分析
轩辕剑龙舞云山的战斗系统为传统回合制。并在此基础上增加了“克制+追击”这一特色机制。
2. 系统基础
追击系统由两个基础系统构成:人物属性,追击技能。
(1)人物属性:
游戏中的人物拥有各自不同的属性,属性分为四种:阴、阳、冥和混沌。
主角的属性由装备、技能、门派三个元素所影响,属性表现为数值最高的属性。其中装备和技能所影响的属性数值可变,门派影响的 属性数值为先天固定值。主角和非机关兽护驾得属性固定为阴、阳、冥三种。
护驾的属性是先天固定,无法改变。
机关兽的属性固定为混沌。
可在战斗中通过使用特定的药品来改变人物在当前战局的属性。
属性的克制关系如下图:
(2)追击技能:
游戏中的一名玩家的队伍由一名主角和5名护驾组成。
主角拥有的追击技能触发方式为:当护驾发起的攻击克制敌方时,主角有概率释放追击技能。
护驾拥有的追击技能触发方式为:当主角发起的攻击克制敌方时,护驾有概率释放追击技能。
追击技能分为伤害技能和状态技能。
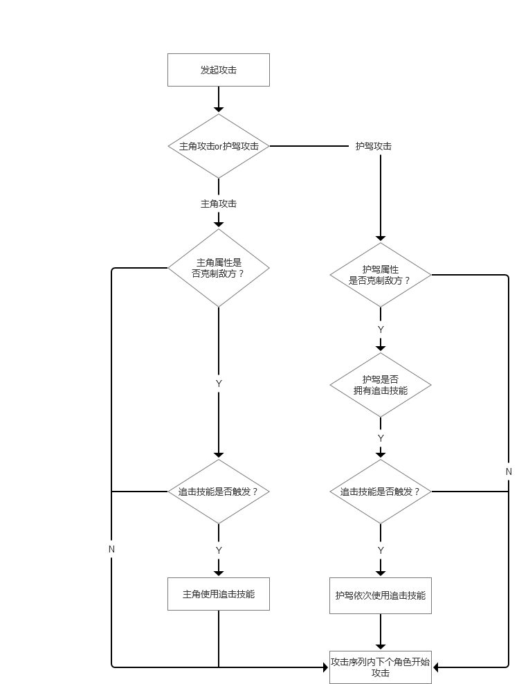
追击系统实现流程图如下:
攻击方不同人数下触发结果(假设攻击方的属性一致且克制对方,且不组队):
即理论上每次发动攻击的所能触发的追击次数最多为(护驾人数)*2。
3. 设计特点
(1)属性相克的机制
轩辕剑龙舞云山的属性只有四个,阴、阳、冥、混沌。阴克阳,阳克冥,冥克阴,混沌克制阴阳冥,同时被阴阳冥克制。且只有克制机制,没有相生机制。
在轩辕剑龙舞云山中玩家队伍中最多有六名角色(不组队情况下),在只有四种属性的情况下,一个队伍中至少有两名角色属性相同。那么在战斗双方人员全满,属性俱全的情况下,有一名角色会被三名角色克制,有一名角色会被五名角色克制。除开双方属性全部相同的极端情况,可以保证至少一方存在角色克制对方角色。
并且在战斗中,角色的属性可通过使用特定的物品来转换,增加了战斗的灵活性。
(2)追击技能
属性相克是追击系统基础,追击技能则是保证战斗多样化的核心。
第一,由于追击技能不光只有伤害技能,还有状态技能,比如复活己方队友,增加己方队友攻击力,控制敌方等。大大的提高了战斗的战术性,合理运用追击系统是战斗的重要一环。
第二,追击技能的触发是有概率的(一般为20%-30%)。一旦产生了概率事件,就会增加战斗的紧张感。
(3)追击技能的限制
除主角外,不是每个护驾都拥有追击技能。先天没有追击技能的护驾有以下两种方式获得:
a.与有追击技能的护驾进行炼妖,所得的新的护驾有概率继承追击技能。
b.学习灵悟技能。
在追击技能如此重要的情况下,玩家自然会去追求拥有追击技能的护驾,就在护驾的培养上会加大投入,刺激玩家消费。
上述三个特点无疑让追击系统成为了战斗的核心。
4. 系统优点
作为一款RPG游戏,战斗系统是大多数玩家的核心需求,出色的战斗系统能吸引大量玩家。而一个战斗系统的优劣由很多因素决定,比如战斗模式,上手难度,战术运用,爽快感,表现力等。
传统的回合制战斗模式上手难度较小,爽快感不足,但是比较注重战术运用。一般实现战术运用是采用攻击职业、控制职业、治疗职业相互配合的方式。
《轩辕剑龙舞云山》则创新了“克制+追击”的机制。弥补了传统模式不足的爽快感,并将战术性再提高了一个等级,玩家需要合理地运用该机制才能更好的获得战斗胜利。
该机制不仅使战斗系统更加优秀,并与人物、护驾的属性和技能系统相关联,给玩家创造了新的需求,增加了培养内容。
改进建议:
追击技能的触发概率可培养,比如特定的道具可提升主角/护驾的追击技能的触发概率。但是需要存在最高概率,不可达到100%。这样就再次加强了追击系统的重要性,并给玩家带来了新的培养需求。
