最新网络棋牌游戏政策最全内容及解读都在这里
有悲观的,有乐观的;有疑惑的,也有淡然的。不管怎么样,不出意外,针对网络棋牌游戏的政策即将正式发布了。
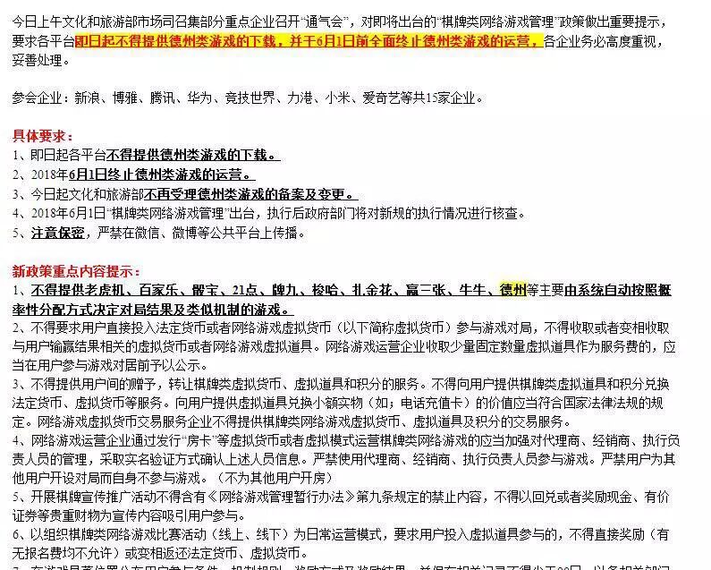
其实,这个管理政策在2017年11月份基本就已经拟定。文件全名叫《文化部关于加强棋牌类网络游戏市场管理工作的通知》,在此之后还有一个大家都知悉的“八部委联合行动”。
话不多说,贴上全文内容:
通知内容
一、严格规范棋牌类网络游戏运营行为
1. 禁止老虎机、百家乐、骰宝、21点、牌九、梭哈、扎金花、赢三张、牛牛等类似玩法。
2. 禁止直接投入法定货币或者网络游戏虚拟货币(以下简称虚拟货币)参与棋牌类网络游戏对局,不得收取或者变相收取与用户对局结果相关的虚拟货币或者网络游戏虚拟道具。
3. 应当限定棋牌类网络游戏每个用户账号每局、每日消耗的棋牌类网络游戏虚拟道具数量,并且应当在游戏内显著位置予以明示。
4. 不得提供用户间赠予、转让棋牌类虚拟货币、虚拟道具和积分的服务,不得向用户提供棋牌类虚拟道具和积分兑换法定货币、虚拟货币等服务,向用户提供虚拟道具兑换小额实物的,价值应当符合国家有关法律法规的规定。网络游戏虚拟货币交易服务企业不得提供用户间棋牌类网络游戏虚拟货币、虚拟道具及积分的交易服务。
5. 通过发行“房卡”等虚拟货币或者虚拟道具的模式运营棋牌类网络游戏的,应当加强对代理商、经销商、推广员等人员的管理,采取实名验证方式确认上述人员信息。不得允许使用代理商、经销商、推广员账户参与游戏,不得允许用户为其他用户“开房”而自身不参与游戏的行为。
6. 举办棋牌类网络游戏比赛方式开展运营活动的,不得直接奖励或者变相返还法定货币、虚拟货币,奖品不得按照一定比例直接对应用户消耗或者获得的虚拟道具或者积分数量。
7. 宣传推广活动,不得含有《网络游戏管理暂行办法》第九条规定的禁止内容,不得以回兑或者奖励现金、有价证券等贵重款物为宣传内容。
二、加强用户权益保护
8. 设置机器人等自动游戏角色参与游戏的,应当在对局前征求用户同意,未经用户同意不得强制用户与机器人等自动游戏角色对局。
9. 举办的棋牌类网络游戏比赛活动,应当在游戏内显著位置公布用户参与条件、机制规则、奖励方式及奖励结果,并保存相关记录以备相关部门查询,记录保存时间不得少于90日,网络游戏运营企业公布奖励结果时,应当采取一定措施保护用户隐私。
10. 应当限定棋牌类网络游戏用户每日充值金额和游戏时间,同一实名信息注册的多个账户应当合并计算。要严格落实“网络游戏未成年人家长监护工程”严格设置未成年用户充值及消费限额,限定游戏时间。
11. 应当依照法律法规规定或者服务协议,加强对用户行为的监督和约束,发现用户发布违法信息的,或者利用网络游戏进行赌博的,应当立即停止为其提供服务,保存有关记录并及时向有关部门报告。同时,应当采取有效措施防止为赌博活动提供便利。
三、严肃查处违法违规运营行为
12. 各地文化行政部门和文化市场综合执法机构要全面清理网络游戏运营企业和已运营的棋牌类网络游戏。从严查处擅自从事棋牌类网络游戏运营的企业、未经备案或者审批的棋牌类网络游戏。
13. 各地文化行政部门和文化市场综合执法机构要充分利用网络文化市场执法协作机制,对棋牌类网络游戏市场全面实施“双随机一公开”监管,要将违法违规网络游戏经营单位,依法列入文化市场黑名单或者警示名单,并追究相关人员责任;将含有禁止内容的棋牌类网络游戏产品列入文化市场黑名单。
14. 各地文化行政部门和文化市场综合执法机构要积极配合公安部门严厉打击利用网络游戏进行的赌博活动,对巡查中发现利用网络游戏进行赌博活动的,及时将线索移送公安部门依法予以从严查处。
通知解读
首先是针对游戏内容方面,在此之前德州扑克玩法是未列入禁入项的,或许是近期多起有关德州扑克涉赌案件,引起文化部门重视。但是否真如截图上所述,采用一刀切的方式直接终止运营,这个我们还是持保留意见,毕竟涉及多家上市公司核心业务。我们相信文化部门有足够的智慧处理此问题。
中间几条规定是在网络游戏管理暂行办法里就有的内容,有参与过文网文培训的应该都已清楚,这个就不过多阐述。不清楚的可以搜索《网络游戏管理暂行办法》仔细阅读。
我们注意到在通知里,对于“房卡”类做了详细规定。根据这个要求,目前的房卡模式中采用绑定玩家邀请码的多级分销模式是不合规的。同时,产品中的“多开”功能也是不允许的。这个规定的目的是希望阻断房卡模式采用分销裂变模式进行推广运营,也不允许在产品上提供便于群主进行“抽水”操作的功能与服务。
在棋牌运营过程中,尤其是产品上线初期,很多运营商都会配置部分陪玩机器人以辅助运营,更有甚者,对机器人进行输赢概率调控,在之前是规定中未曾出现过对此项的要求。所以,对于有此项功能的运营者得注意了。
以前的执法都是各部门单独执行,或许在此之后各部门联合执法将是常态。文化部门希望打破部门间信息壁垒,加群执法力度和效率。
后记
从2016年开始兴起的房卡模式迅速铺遍全国,发展速度之快,用户渗透之深都是前所未有。整个棋牌行业确实也是乱象丛生,这其中隐含的社会问题肯定也是当局管理者所担心的,持续的规范和整治在所难免。好的行业环境需要大家一同维护与经营,希望各位棋牌行业的从业者们都能从长远着想,不要为了短期的盈利而葬送了行业的前途。
