“不得贪胜,不可不胜”,我们从《王者荣耀》新英雄弈星身上看到了什么
在《王者荣耀》的世界观里,弈星是一位名满长安的少年,执棋在手,大败扶桑使者,世间万物在他的眼中不过是一盘棋局,他是努力求胜的弈者。游戏中,弈星的定位是一位法师,拥有强力的伤害与瞬间爆发力。他并不擅长剑拔弩张的正面对抗,而是以自己的棋子作为武器,布下环环相扣的圈套,让敌人陷入一个又一个死局。
弈星的设计灵感来自中国古老的智力游戏——围棋。他以黑、白双子作为技能,用棋盘当作武器。如此设定,凸显了这名新英雄身上的中华文化底蕴。
弈星以天下为棋局,执黑白子而定是非
长久以来,国产游戏中的英雄设计都离不开历史传说和神话故事的肥沃土壤。设计者们往往以历史、神话中既有的人物为基础,并从人设、背景等方面进行重新演绎。而在过去的一年中,《王者荣耀》新英雄的设计似乎有了不小的变化,甚至可以称作是设计理念上的“升级”。随着这次弈星的上线,或许我们可以这样讲——
传承传统文化,《王者荣耀》的思路已经升级
长期关注《王者荣耀》的人都知道,游戏制作团队一直在努力构建游戏与中华传统文化之间的良性关系,并且积极承担起推广传统文化的责任,这其中,许多尝试还是颇有新意的。
《王者荣耀》甄姬的“游园惊梦”皮肤很好地结合了昆曲艺术
在跨界合作方面,2017年底《王者荣耀》甄姬新皮肤“游园惊梦”亮相故宫,在故宫博物院与腾讯共同举办的“传统文化×未来想象”数字文化艺术展上,将游戏元素与传统的戏曲艺术巧妙联系起来,让传统昆曲的现代魅力大放异彩。
冰雪大世界《王者荣耀》主题景区全貌
除了走进历史悠久的宫殿外,《王者荣耀》还与传统艺术展开了突破次元的联动。在刚刚过去的这个冬天,哈尔滨冰雪大世界王者荣耀景区诞生。景区内的冰雕群完美还原了王者峡谷的全貌,给人带来身临其境的艺术体验。
而在英雄设计层面,《王者荣耀》过去的英雄大致分为两类,一类是如李白、关羽、花木兰、孙悟空等,以真实历史或神话人物为原型设计的英雄,他们的名字对玩家来说并不陌生;另一类则来自授权英雄,如娜可露露、不知火舞等;而随着铠、弈星等英雄系统化的推出,《王者荣耀》的英雄品类有了第三种——结合中华传统文化的原创英雄。
从弈星初次在体验服亮相开始,开发团队就一直在对他的技能进行各种细节调整。原本设计为超强爆炸性攻击角色的奕星,经过多次调整后,最终呈现在玩家眼前的是一个帅气睿智且讲究谋略的少年形象。他的招数对预判要求较高,控制属性明显。
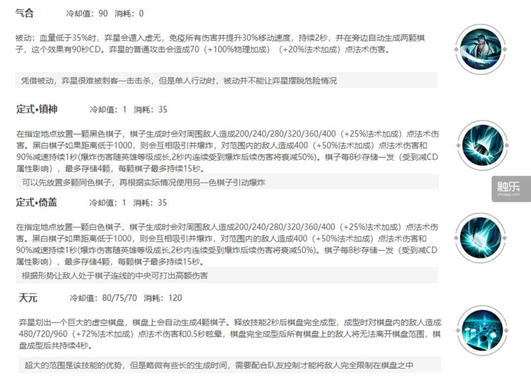
很显然,“弈星”二字的由来与围棋息息相关——“弈”的本意是“下围棋”,“星”则指的是星位,也就是围棋棋盘上9个特殊的落子位置(4个角星、4个边星和中央天元)。弈星的技能名称也大多取自围棋术语,技能效果与围棋术语也有一定联系。比如,“天元”本来指的是围棋棋盘中心的点,在游戏中引申为大范围控制的招数;“镇神”和“倚盖”是围棋中两种定式的招法,在游戏中分别是具有法术攻击效果的黑、白棋子,在一定范围内吸引另一种颜色的棋子发生碰撞爆炸。
弈星动态战斗效果
“气合”这个技能的命名来自日本围棋术语,这个词同时有“坚持”“拼搏”“气势”等多层含义,在围棋中讲的是在一定情况下保持自己气势的下法。“气合”在游戏中的被动技能设计为:血量低于35%时,弈星会遁入虚无,免疫所有伤害并提升30%的移动速度,持续2秒,并在旁边自动生成两颗棋子——正是对“气合”本意的直接诠释。
弈星的技能效果
这些技能的设计需要开发者对围棋运动有比较深入的了解,除了将围棋文化与游戏技能效果融合外,也可能在无形中引起玩家对技能和术语本源的好奇心,一定程度上达到了围棋启蒙的效果。
体验服中的弈星形象
原画中对落子方式的描绘十分准确
天美工作室在谈到弈星的设计时说:“我们提炼了围棋的几个关键元素——布局、掌控、‘气’,以及一名天才棋手的核心气质——闲庭信步、成竹在胸,以这些关键词作为弈星的设计基础。”
无论是否有意,《王者荣耀》的新英雄设计都已经走出了简单套用历史人物的框架,更多通过中华文化内核的发掘和提炼进行原创设计。这样的新思路既有利于让玩家清楚的区分游戏角色与历史人物,同时又将中国传统文化更好的渗透到游戏之中,让玩家在游戏的过程中感受到传统文化的精妙之处。
不是所有用户规模庞大的产品都能称作“国民游戏”
近几年,动不动就刷爆社交网络的游戏一个接一个的出现。然而,许多爆款产品在维持一阵子热度后,很快又变得“凉凉”。它们一度拥有令大多数产品望尘莫及的用户规模,登上各大榜单榜首,可谓红极一时,这种引发大量国民参与的现象级游戏并不少见,但它们不一定能称作是“国民游戏”。
在笔者看来,所谓“国民游戏”应该是国民文化培育出来的受国民喜爱的游戏,反过来,又共建了国民文化,它需要满足两个主要特征:首先,极大的用户基础与用户投入,《王者荣耀》两亿的注册用户已经证明了这一点;第二,也是更重要的一点,游戏本身的设计与中华文化紧密相连。例如前文提到的“游园惊梦”对昆曲的普及,还有霸王别姬的经典故事,抑或是新英雄弈星与围棋文化的融合,《王者荣耀》一直在赋予传统文化新的活力,它已不仅仅是一款游戏,也是互联网时代下,传承中华文化的载体之一。
“长城”是英雄铠背后的图腾
也许还有更多的新英雄形象会在未来成为中华传统文化的“推广大使”
结语
弈星并不是《王者荣耀》中的第一个原创英雄。2017年7月,《王者荣耀》的第一个原创英雄“铠”正式上线。铠的背景被设定为长城守卫军的一员,铠亮相之时,《王者荣耀》也参与到了“长城保护计划”公益活动中。天美工作室群副总裁纪泽锋表示:“我们希望通过线上线下结合的方式,让更多玩家了解长城所代表的中华民族伟大意志和力量。”
从铠的初试啼声到这一次新英雄弈星正式上线,这些尝试都可以视作《王者荣耀》对于承担传统文化责任的又一次“破局”。游戏中的弈星会常常提醒玩家“不得贪胜,不可不胜”,教我们平日既要保持冷静清醒的头脑,也要对自己有更高的要求。如此富有哲思的中华文化精神,在游戏的承载下获得更广泛的传播,不是很好吗。
作为从业者,我们很欣慰看到国民游戏《王者荣耀》日益呈现出的文化担当,也希望几千年中华传统文化能通过当代年轻人喜爱的形式,生生不息地传扬下去。
